为更好的满足广大师生的测试需求,分析测试中心光谱分析室将组织举办荧光分光光度计自主上机操作培训。具体安排如下:
一、培训目标
通过理论知识讲解及实际上机操作,了解荧光分光光度计的测试方法,达到应用上机操作的目的。
二、仪器简介
分子荧光光谱是鉴别化合物和进行物质分子结构研究的重要手段之一,同时也是物质组分定量分析的方法之一,是分子光谱的一个重要分支。它是物质分子的电子吸收光能之后,从基态跃迁至激发态,再重新回到基态所发生的跃迁辐射,根据其光谱的特征及强度对物质进行定性和定量分析。
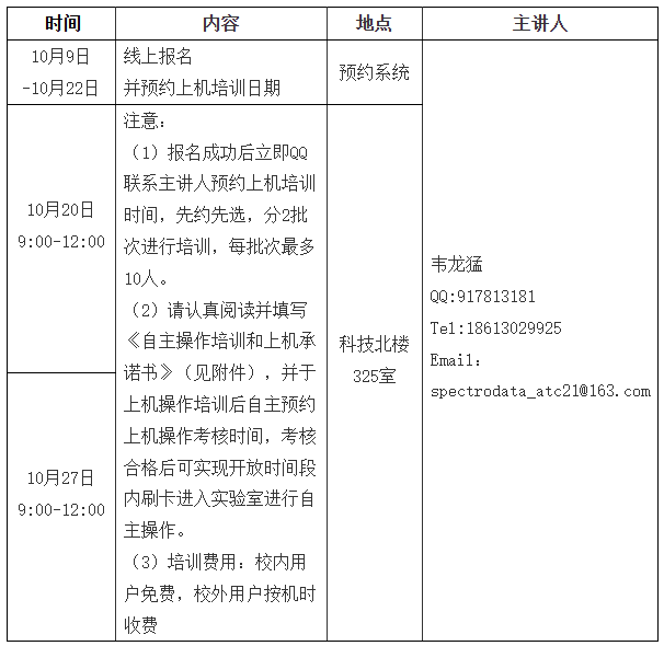
三、培训安排

注:本期培训限20人,分为2次培训。为保证培训质量,请近1-2月有测试需求的同学报名,每个导师最多报名2人。
四、报名方式及地址
登录“广东工业大学分析测试中心大型仪器共享管理平台”(即http://atcrs.gdut.edu.cn/),点击菜单栏最右边的“仪器培训”中“【第 7 期】荧光分光光度计自主上机操作培训”并点击操作报名。
五、联系方式
联系人:韦老师(QQ:917813181,荧光分析测试交流群:643777610)
附件:1.广东工业大学分析测试中心大型仪器自主操作管理办法(暂行)
2.仪器自主操作培训和上机承诺书
分析测试中心
2025年10月9日